厦门大学
211 |
985 |
双一流 |
综合
福建省
本科
省重点
公办
1190
自强不息,止于至善
0592-2188888
https://www.xmu.edu.cn/
更多 >
图片
院校首页
历年分数
历年分数
历年分数
普通类
艺术类
体育类
招生计划
院校计划
投档规则(艺术)
投档规则(体育)
招生政策
招生简章
招生资讯
探校攻略
探校攻略
探校攻略
探校攻略
探校攻略
探校攻略
院校首页
> 招生简章
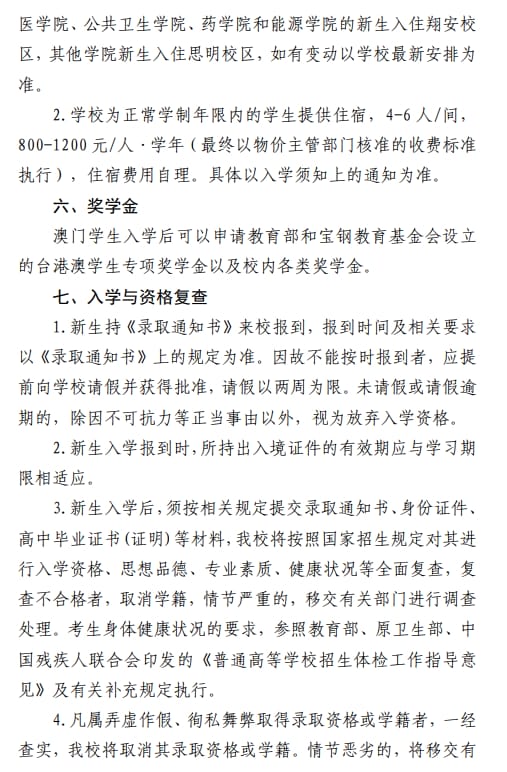
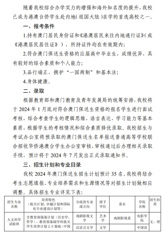
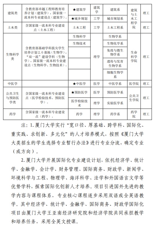
厦门大学2024年招收澳门保送生招生简章
2023-11-14 08:21:16 分享至:
招生简章
招生资讯
厦门大学2024年招收澳门保送生招生简章
2023-11-14 08:21:16